近年来,实验动物的福利与伦理日益被全球科研界重视,相关审查日渐严格,论文撤稿事件频繁发生,给论文署名作者带来巨大影响:学术声誉一落千丈,职业生涯背上污点,科研奖励倒查追回,项目申报暂停搁浅,心理压力陡然增加。现实中,因为违反实验动物福利与伦理原因,被撤稿的比比皆是,甚至11年前的论文也惨遭撤稿。一时间,人心惶惶,究竟什么是实验动物福利与伦理?如何规避动物福利与伦理问题不踩坑?本文将细细道来。
[kuai]
快
[le]
乐
[yi]
一
[ce]
测
“实验动物”英文翻译的正确选项是:
A、experimental animal
B、laboratory animal
(文末公布正确答案)
一、
前车之鉴:近年部分撤稿论文分析
➤2023年6月27日,Genes & Immunity杂志撤回了中国药科大学曹荣月及金亮共同通讯于2018年1月23日发表的研究论文“Inhibition of RM-1 prostate carcinoma and eliciting robust immune responses in the mouse model by using VEGF-M2-GnRH3-hinge-MVP vaccine”,主要原因是违反了杂志社的动物伦理政策。
➤2022年11月7日,PLOS ONE杂志撤回了重庆医科大学附属第一医院教授、博士生导师任国胜作为通讯作者于2011年7月28日发表的研究论文“Upregulation of HYAL1 expression in breast cancer promoted tumor cell proliferation, migration, invasion and angiogenesi”,主要原因是该论文中报告的肿瘤大小、实验设计和实验终点标准,可能不符合当时国际公认的动物实验伦理标准,对使用乙醚作为麻醉剂表示担忧,也未找到该研究的伦理批件。
➤2022年6月10日,Journal of Experimental & Clinical Cancer Research(IF=11)杂志撤回了同济大学/复旦大学张军,华东师范大学赵政及复旦大学陈晓峰共同通讯于2017年12月22日发表的研究论文“Curcumin synergizes with 5-fluorouracil by impairing AMPK/ULK1-dependent autophagy, AKT activity and enhancing apoptosis in colon cancer cells with tumor growth inhibition in xenograft mice”,主要原因是该论文中实验动物的肿瘤体积和仁慈终点是否得到过机构动物伦理委员会的批准,没有作者进行说明。
➤2021年11月24日,Acta Biomaterialia (IF=8.95)杂志撤回了西安交通大学雷波团队于2017年6月7日发表的研究论文“Highly antibacterial polypeptide-based amphiphilic copolymers as multifunctional non-viral vectors for enhanced intracellular siRNA delivery and anti-infection”,主要原因是文章的动物试验没有获得动物伦理委员会的批准。
还有众多论文因动物伦理原因被撤,不胜枚举!
近年论文撤稿主要原因有:
1. 动物实验未获得动物伦理委员会批准
2. 动物实验设计存在问题
3. 麻醉药物使用不当
4. 人道终点(仁慈终点)不符合要求
5. 动物安乐死的执行方法不对
看到这么多撤稿文章,可能很多小伙伴开始隐隐有些担心了,我不是很懂实验动物福利与伦理可咋办?那我们接着往下聊。
二、
学有所思:动物福利伦理简要介绍
01
实验动物福利与伦理的基本概念
实验动物福利 Laboratory animal welfare
人类保障实验动物健康和快乐生存权利的理念及其提供的相应外部条件的总和。换句话说就是人为提供给动物的相应物质条件和采用的行为方式,要保证动物在健康舒适的状态下生存,使动物处于生理和心理愉快的感受状态。简而言之,动物福利即为活的舒适,死的安乐。
实验动物伦理 Laboratory animal ethics
人类对待实验动物和开展动物实验所遵循的社会道德标准和原则理念。换句话说就是我们人类对待动物的方式,有没有道德上的是非对错可言?动物和我们一样渴求幸福,承受痛苦和畏惧死亡。
02
实验动物福利与伦理的审查机构
目前,取得“实验动物生产许可证”、“实验动物使用许可证”的单位均设立了“实验动物福利伦理委员会”或“实验动物使用和管理委员会(Institutional Animal Care and Use Committee,IACUC)”,建立了及实验动物福利伦理审查制度,要求动物实验遵守作者所在机构的IACUC的规章制度进行。
03
实验动物福利与伦理的部分法规
1.《关于善待实验动物的指导性意见》
(国科发财字〔2006〕398号)
早在2006年,国家科技部发布了《关于善待实验动物的指导性意见》,在实验动物繁育、生产、运输和实验等方面提出了“善待实验动物”的要求。特别地,在实验设计的过程中,还应当遵守动物实验的3R原则,即减少,替代,优化。
2.《实验动物福利伦理审查指南》
(GB/T35892-2018)
2018年,国家标准委发布了《实验动物福利伦理审查指南》(GB/T 35892-2018),内容涉及实验动物操作与管理的各个方面,在提升动物实验科学性的同时保障实验动物的福利。
国标规定了实验动物生产、运输和使用过程中的福利伦理审查和管理的要求,包括审查机构、审查原则、审查内容、审查程序、审查规则和档案管理。该标准适用于我国实验动物福利伦理审查及其质量管理。
3R原则 the 3R principles
①减少reduction:为获得特定数量及准确的信息,尽量减少实验动物的使用数量。
②替代 replacement:使用低等级动物代替高等级动物,或不使用动物而采用其他方法达到与动物实验相同的目的。
③优化refinement:对必须使用的实验动物,尽量减低非人道方法的使用频率或危害程度。
五项自由 the five freedom
通过提倡动物福利,保障动物处于舒适、健康、快乐等自然生活状态的五项自由或五项权利,包括:
①免于饥渴的自由--保障有新鲜的不饮水和食物以维持健康和活力。
②免于不适的自由--提供舒适的栖息环境。
③免于痛苦、伤害和疾病的自由--享有预防和快速的诊治。
④表达主要天性的自由--提供足够的空间适当的设施和同类的社交伙伴。
⑤免于恐惧和焦虑的自由--保障良好的条件和处置,不造成动物的精神压抑和痛苦。
3.《动物实验人道终点评审指南》
(RB/T 173-2018 )
同样在2018年,中国国家认证认可监督管理委员会发布了《动物实验人道终点评审指南》(RB/T 173-2018 ),内容包括动物实验人道终点确定原则、人道终点评估人道点计划以及再评估的指南。
人道终点(humane endpoint),又名仁慈终点,动物实验人道终点的确定是科学目的与动物福利相权衡的结果。科学地选定实验的人道终点,能在实现研究目的的同时,又充分兼顾实验动物福利,尽可能地减轻实验动物所承受的与实验目的无关的疼痛和痛苦。
一般来说,当碰到以下两种情况时,需要考虑实施人道终点。
(1)研究的科学目标已达到,实验没必要继续进行下去。
(2)当动物遭受的痛苦达到预定级别,即使实验尚未达到预期目标,也可考虑提前结束实验。
人道终点确定原则
①权衡性原则:应根据实验所取得的科学价值与将对动物造成的伤害进行权衡,确定人道终点。
②伤害最小化原则:在实验前,尽可能预判将对动物造成疼痛或痛苦的程度。应最大程度避免以动物的濒死、死亡以及严重的疼痛和痛苦作为人道终点。确保动物伤害最小化。
③持续优化原则:实现动物实验科学目的前提下,需不断寻求更为人道的动物实验点。使动物在使用过程中所经历的痛苦不断趋于最小。
4.《实验动物安乐死指南》
(GB/T 39760-2021)
2021年,国家标准委发布了《实验动物安乐死指南》(GB∕T 39760-2021),内容涉及实施实验动物安乐死的基本原则、实施条件、药物选择、常用方法等建议。
安乐死是一个非常重要的动物福利指标。随着国内同行对实验动物福利水平的重视,安乐死也逐渐受到重视。该标准制定遵照科学性原则、适用性原则、动物福利原则、经济性原则和可操作性原则。
5.《实验动物福利通则》
(GB/T 42011-2022 )
2022年12月30日。,国家标准委发布并实施《实验动物 福利通则》(GB/T 42011-2022 ),内容包括福利要求、福利状态、福利监督和评估要求,并规定了实验动物使用过程中涉及的实验动物来源、饲养和医师护理要求,以及实验动物管理机构、使用机构及从业人员的培训和能力要求、职业健康与安全、设备及设施条件等。
值得一提的是,该文件适用于研究(包括检测)和高等教育中实验动物的繁殖、供应和/或使用,也有助于填补教学用实验动物中福利管理的盲区。
当然,实验动物福利与伦理相关的法规还有很多,比如:《实验动物管理条例》(2017年第三次修订)、《实验动物机构质量和能力的通用要求》(GB/T 27416-2014)、《实验动物机构标识系统要求》(RB/T 172-2018)、《实验动物健康监测总则》(GB/T 39646-2020)、《实验动物运输管理规范》(RBT062-2021)、《实验动物 动物实验通用要求》(GB/T 35823-2018)等等。
三、
避坑指南:动物福利伦理注意事项
为避免产生论文发表后因动物伦理被撤回的严重后果,开展动物实验前必须经过实验动物福利伦理委员会的审批后,方可开展动物实验,并同时全程接受监督,保证满足实验动物的福利要求。
(一)几点避坑经验
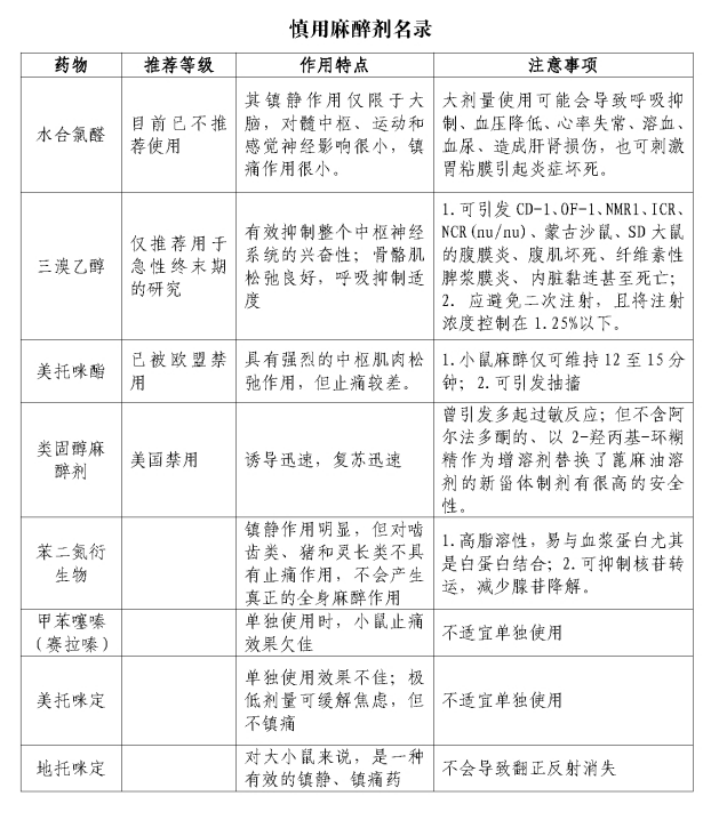
安乐死常见吸人性药物的选择:包括 CO2、氮气(N)、氟烷、甲氧氟烷、异氟烷、安氟醚等。值得注意的是,目前认为水合氯醛适合于催眠而非麻醉,手术中也不能提供足够的镇痛作用,对心血管系统影响大,可引起严重的心律失常,并且还会导致显著的呼吸抑制。鉴于水合氯醛严重的副反应,众多杂志已不再发表使用水合氯醛进行麻醉或安乐死的文章。另外,乙醚具有刺激性、易燃易爆的特性,对动物的呼吸系统有刺激性,可增加呼吸道分泌物,麻醉过深可抑制呼吸中枢导致动物死亡,也不推荐用于安乐死。
安乐死其他注意事项:对大鼠和小鼠,均可以采用二氧化碳、注射或吸入安乐死药物,在深麻醉状态下,可以采取放血、断头、颈椎脱臼的方式。要特别注意安乐死时,在清醒状态下,不推荐或需要伦理委员会审批才能采取清醒时颈椎脱臼,大鼠采用颈椎脱臼法限体重<200 g,小鼠能选用清醒时断头的方式。在文章方法部分的写作应特别注意,建议写为深麻醉下颈椎脱臼或断头。


裸鼠成瘤接种细胞数量:目前文献成瘤一般采用1×106/0.2ml/只,对较难成瘤的细胞系可酌情增加细胞量,但不宜超过5×106/只。
成瘤后肿瘤体积:肿瘤在小鼠体内不能超过2000mm3,即任何一个维度直径小于20mm;大鼠体内不能超过4000mm3,即任何一个维度直径小于40mm。现在科研界普遍接受的小鼠肿瘤体积最大直径为15mm,肿瘤重量不超过体重的10%。
注意实验动物疼痛和痛苦的评估,合理地判断人道终点。
(二)标准摘要
最好的避坑方法是了解实验动物福利与伦理相关标准,下面参考标准进行简要阐述:
1.《动物实验人道终点评审指南》
(RB/T 173-2018)
人道终点评价指标一般包括适用于多数实验动物的通用性指标和适用于特定研究项目的特定性指标两部分。
(1)适用于多数实验动物的通用性指标:主要通过描述评价动物状态和行为,来评估动物所承受的疼痛和痛苦的程度,主要包括如下5个方面:
(2)适用于特定研究项目的特定性指标:针对某些特定实验研究需观察的指标,如肿瘤研究、老化研究、感染性研究,以及利用基因修饰动物模型开展的特定研究等。
用于毒理学研究的观察指标
01
用于肿瘤研究的推荐指标
02
a)一般实验,肿瘤负担不应超过动物正常体重的5%;治疗性实验中,不能超过动物体重的10%(10%表明:体重25g小鼠背部皮下直径达到17mm,体重250g大鼠背部皮下直径达到35mm)。
注:上述实施标准并非是绝对的,不同的国家或者动物协会组织会有不同的要求。如:
l 美国美国兽医协会(AVMA)提到肿瘤负担大于10%体重;在一只成年小鼠中,任何一个维度一个肿瘤不应该超过20mm;在成年大鼠,任何一个维度肿瘤不应超过40mm。
l 国际实验动物管理评估与认证协会(AAALAC)标准是肿瘤不应超过动物正常体重的10%;在成年小鼠,肿瘤直径不超过12mm,大鼠则为25mm,治疗性研究中分别为15mm和28mm,双肿瘤的动物,其最大直径应相应减小且不超过单肿瘤情况下的最大值。
b)肿瘤不能达到严重影响动物行使正常功能的位置,或由于肿瘤的生长引起动物痛苦;
c)动物减轻的体重超过动物正常体重的20%(应考虑到肿瘤所占的分量);
d)肿瘤生长点出现溃疡或感染;
b)肿瘤转移到其他组织器官;
b)因肿瘤生长引起持续的自发性损伤;
d)肿瘤的生长干扰饮食活动。
感染性研究的推荐指标
03
a)动物体温降低超过一定的限度(如超过4-6℃);
b)体重下降,将体重减轻(如下降10-30%)作为人道终点重要指标;
c)活动减少、嗜睡等其他生理和行为变化。
2.《实验动物安乐死指南》
(GB/T 39760-2021)
(1)常见安乐死方法
(2)14 日龄以下啮齿类动物,不宜单独使用二氧化碳安乐死,需配合断颈。啮齿类动物安乐死首选注射巴比妥类药物(例如戊巴比妥钠)方法。
(三)大小鼠麻醉镇痛常用程序
四、
结语
近年来,很多大牛课题组甚至院士团队的论文被撤稿,原因不是什么数据造假,也不是图片误用,而是大家平时可能不慎留意的动物伦理问题。违反动物福利与伦理同样属于学术不端的一种,多篇论文因实验动物福利问题陷入争议。这也着实给大家提了个醒,这项工作如果平时不加以注意,很容易“踩坑”。
实验动物是“活的精密仪器和试剂”,是生命科学研究和生物技术发展不可或缺的基础材料。几个世纪以来,它们为科学研究付出了不计其数的生命,为人类健康做出了巨大贡献。“好的科学促进好的动物福利,好的动物福利保障好的科学结果”,我们在实验设计过程中应考虑如何最大限度地减少动物的痛苦和伤害,在饲养、运输过程中如何给予实验动物足够的生活环境,让实验动物能够“康乐生、安乐死”。
(正确答案是B、laboratory animal)
【部分素材来源于网络,仅供交流学习使用】
转发温福利老师的文章(经温福利老师同意转发)